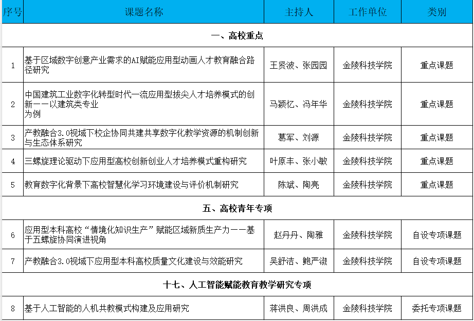
近日,2025年度江苏省教育科学“十四五”规划课题评审结果揭晓,球王会组织申报的课题共有8项获得立项,其中重点课题5项、青年专项2项、委托课题1项,立项数量创历史新高。
自江苏省教育科学规划领导小组办公室发布通知以来,高等教育研究所认真研究文件精神并组织落实,学校申报的课题涵盖重点课题、青年专项及人工智能教育教学研究专项等多个类型,体现了学校在教育科学研究等方面的积累与探索。
本次获批课题中有5项课题以应用型高校办学实践为出发点,针对教学质量提升、课程体系优化等现实问题,提出研究思路和改革路径;有3项课题聚焦数字化背景下教育教学改革,呼应了教育强国、教育强省建设的现实需求,也为球王会建设江苏省一流应用型本科高校助力赋能。
下一步,高等教育研究所将做好课题开题、经费资助等方面的管理服务工作,积极引导广大教师聚焦应用型高质量办学理论和实践研究,产出高水平研究成果,服务学校改革与发展。
